咨询热线:
18753190152
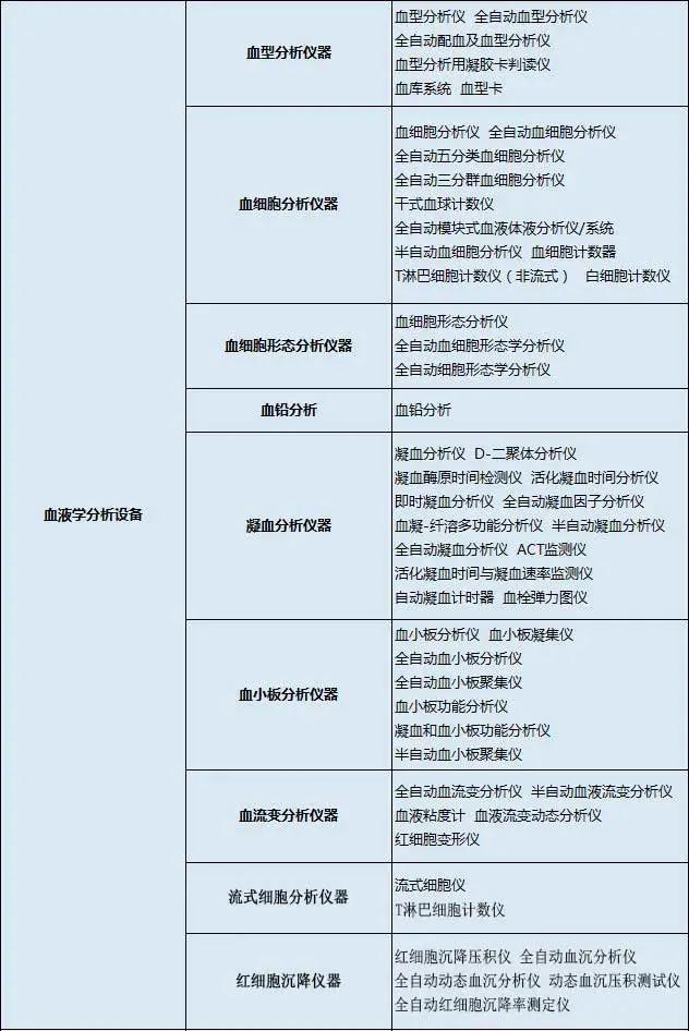
体外诊断仪器主要分为:生化分析设备、电解质及血气分析设备、免疫分析设备、分子生物学分析设备、微生物分析设备、尿液及其他样本分析设备、其他医用分析设备、血液学分析设备、采样设备和器具、形态学分析前样本处理设备、样本分离设备、培养和孵育设备、检验及其他辅助设备、体外诊断类软件等等。













版权所有:山东博科科学仪器有限公司|生物安全柜生产厂家,医用品牌,价格,报价
备案号:鲁ICP备17040084号-15 鲁公网安备37010102000422号
鲁械广审(文)第2021052198号
